热门关键词用友NC 用友U8 用友U9 T+ 好业财 T3 好会计

    详细信息

    您现在的位置:网站首页 >> 百科问答 >> 详细信息

    返修登记单在u8CRM系统中怎么创建?

    发布时间:2024-3-19  

    特价活动:>>>> 畅云管家新购、续费7折优惠,畅捷通T+cloud、好会计、易代账、好业财、好生意云产品8折优惠 

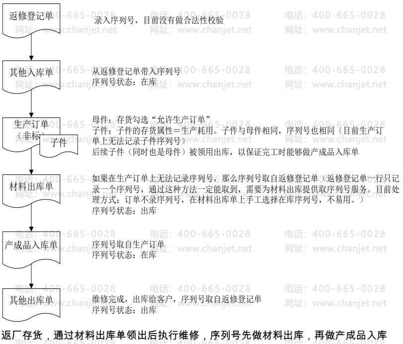
    返修登记单
    客户的故障件有时无法通过现场维修解决,只能返厂进行维修,首先使用返修登记单登记故障件信息,仓库人员根据返修登记单将故障件回收入库,后续做非标生产订单管理维修过程,最终修好后出库给客户。 返修登记单上记录故障件信息以及故障件的入库数量、转生产订单数量、完工入库数量、出库数量等信息。



     故障产品如果需要返厂进行维修,可以做服务请求或服务工单,记录对应的故障产品信息,然后根据请求或工单创建返修登记单,将请求或工单上的相关信息及其明细信息带入到返修登记单上,返修登记单回写请求或工单的“累计返修登记数量”。
     库管员根据返修登记单的信息将故障产品收回到仓库中(其他入库单),其他入库单回写返修登记单的累计入库数量
     已收回到仓库的故障产品可以创建非标准生产订单,位置:【生产制造】-【生产订单】-【生产订单维护】-【生产订单】-【返修登记单返工】,生产订单创建成功
    后回写返修登记单的“累计转生产订单数量”
     生产订单后续进行领料,做材料出库单,生产订单的子件如果是服务配件(存货属性),则系统会将服务配件信息自动回写到服务工单的明细行上,作为跟客户结算的依据
     维修完成后的产品做产成品入库单,产成品入库单回写返修登记单的“累计完工入库数量”
     返修登记单上已完工入库的产品,可以做其他出库单,出库给客户,其他出库单回写返修登记单的“累计出库数量”
     返修登记单上的故障产品全部转生产时的数量关系:累计出库数量<=累计完工入库数量<=累计转生产数量<=累计入库数量<=返修登记单数量

    返修过程成本处理的说明:
     返修登记单上登记的故障产品,所有权属于客户,将它们收入仓库(其他入库单)和修好后发货给客户(其他出库单)时,均不计入成本。
     根据非标生产订单做材料领用时,需要判断非标生产订单的来源,若来源是返修登记单,则在材料出库单领用自身时,需要记录当前行不记账,领用其他材料正常记账。
     非标生产订单处理完成,做产成品入库单时,需要判断非标生产订单的来源,若来源是返修登记单,则产成品入库单的此行不记账。
     成本管理中,非标生产订单按正常流程进行处理,且报表“完工产品成本明细表”中增加对根据返修登记单生成的非标生产订单进行查询,可以查询其料工费等成本。
     在总账中,需要根据成本管理中查询出来的生产成本,手工增加凭证,将“生产成本”转出到“其他成本”或“销售费用”科目。


    返修过程序列号的处理流程:


    3.17.17.2 栏目说明
    表头栏目
     业务类型:单选必填,选择内容为普通销售、分期收款,默认为普通销售
     登记单编号:根据已设置的单据编号规则进行编号
     登记日期:默认是登录日期,可以修改,单据日期不能小于发货日期
     服务部门/服务人员:录入或从请求/工单中带入
     关联到、关联对象:可以关联到已审核未关闭的服务请求和服务工单
     返厂部门、返厂仓库:录入


    明细栏目
     存货:只能录入存货属性为[服务产品][服务配件]的存货
     数量:>0
     序列号:序列号管理的存货,需要录入序列号。录入序列号时,数量只能为 1
     批号:批号管理的存货,需要录入批号
     累计入库数量:启用库存时,根据返修登记单做其他入库单时(故障品收回到仓库),由其他入库单回写
     累计转生产订单数量:已入库的返修登记单生成非标准生产订单时,由生产订单回写
     累计完工入库数量:生产订单处理完成,做产成品入库时,由产成品入库单回写
     累计出库数量:启用库存时,维修完成后根据返修登记单做其他出库单时(修好的故障件出库),由其他出库单回写,累计出库数量<=累计完工入库数量<=累计转生产数量<=累计入库数量<=返修登记单数量

     

     

    上一篇:怎么在U8+CRM系统中创建服务结算单?

    客服电话:400-665-0028

    关键字:用友财务软件,畅捷通软件,财务软件,进销存软件,U9官网,用友U8,用友T1,用友T+,用友T3,用友T6,畅捷通好会计,好生意,智+好业财,用友培训服务售后公司,畅捷通运营培训服务公司

    版权所有:用友畅捷通软件 Copyright © 2025 All rights reserved.

    鲁ICP备2020041017号-6