1.简介
1.1业务场景举例
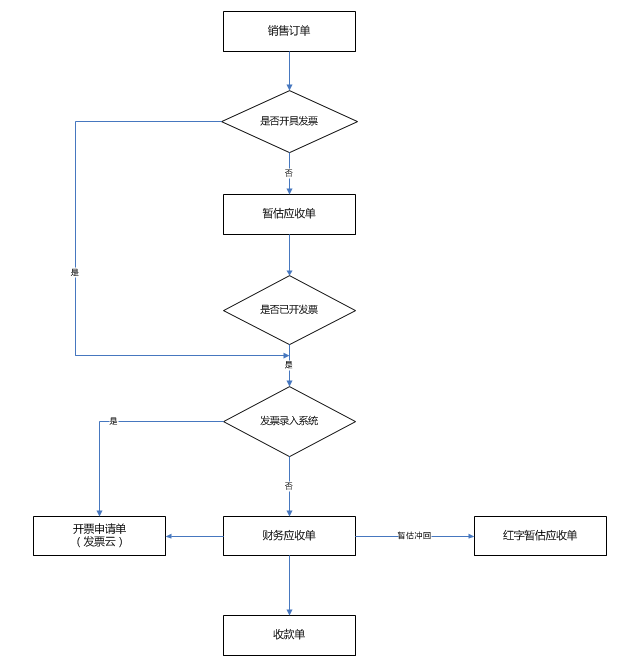
企业接受A公司委托进行设计一款软件,企业为A公司提供开发设计服务,销售订单单据类型为服务销售(未来支持),提供开发设计服务后尚未开票,先进行暂估应收单用以确认债权及时入账,后续开具发票后,确认财务应收,冲回暂估应收。
1.2业务流程图
1.3系统路径
【财务云】—【应收】—【应收处理】—【暂估应收处理】
2.操作说明
1.1操作路径:
销售订单:【供应链云】—【销售管理】—【销售执行】—【销售订单处理】
暂估应收单:【财务云】—【应收】—【应收处理】—【暂估应收处理】
财务应收单:【财务云】—【应收】—【应收处理】—【财务应收处理】
1.2操作步骤
(1)销售订单
点击销售订单单据列表界面【新建】按钮,新建销售订单,单据类型为【费用销售订单】并填写销售订单单据后续相关信息,填写完毕确认无误后,点击【保存】按钮进行保存,之后点击【提交】按钮将单据进行提交,最后点击【审核】按钮,将单据审核。
(2)暂估应收单
销售订单单据审核后,无需出库,待实际业务发生后,直接通过销售订单单据列表界面的【关联生成】按钮,生成暂估应收单,【修改】单据类型为【服务销售】,将单据进行【提交】和【审核】。
(3)应收开票
待给客户开具发票后,在【暂估应收单】单据列表中选择已审核的暂估应收单,点击单据列表上方的【下推】按钮,生成对应的财务应收单,对【财务应收单】进行【提交】和【审核】,【财务应收单】单据审核后,系统自动将上游的【暂估应收单】完全冲回。
【单据填写说明】:
①所生成的财务应收单【业务类型】根据暂估应收单的单据类型自动映射;
②如为部分开票业务或实际确认应收时销售金额等关键信息与原暂估有差异,可在财务应收单中【应收明细】行中根据实际的金额等信息修改税率及金额。
【特殊说明】:
若没有实际的数量,此类业务在单据上数量为1,开票完全冲回暂估,若部分开票,则需月末重新暂估。
③当原暂估单【应收明细】中所记录数量被完全生成财务应收并且财务应收单【审核】后,系统会自动反写原暂估单【应收明细】中【已冲回】字段。
④当财务应收单【审核】后,系统自动生成冲回单,所生成的暂估应收单,自动勾选【冲回单】标识,所生成的暂估应收单【应收明细】中【单价】【数量】所记录的是原暂估单的【单价】与财务应收单的【数量】。
⑤由财务应收单【审核】后,系统自动生成的冲回单的单据日期根据财务应收单的单据日期生成。
4.注意事项
如果需要将发票信息录入系统,流程中开票环节详情请参见发票云开票相关文档。

